t-distributed Stochastic Neighbor Embedding
t-SNE: method to visualize high-dimensional data
not really for dimensionality reduction:
non-deterministic projection into lower-dimensional space
however, great for visualization
core idea: points that are neighbors in the high-dimensional space should still be neighbors in the low-dimensional space
van der Maaten and Hinton: Visualizing Data using t-SNE (2008)
Notebook Cell
import numpy as np
import pandas as pd
import seaborn as sns
import matplotlib.pyplot as plt
from sklearn.datasets import make_classification
from sklearn.decomposition import PCA
from sklearn.manifold import TSNE
from tqdm import trange, tqdm
# for numeric stability
EPSILON = 10e-8
np.random.seed(19)Let’s start by creating a high-dimensional dataset, on which we can try t-SNE.
We will use sklearn’s make_classification function, to create a dataset with 1000 samples, 50 features, and 2 classes.
Of those 50 features, only 20 are informative, i.e., contain information about the class - the remaining 30 are random noise.
x_points, labels = make_classification(
n_samples=1000,
n_features=50,
n_classes=2,
n_informative=20,
random_state=19
)df = pd.DataFrame(x_points, columns=[f"x_{i}" for i in range(x_points.shape[1])])
df["label"] = labels
df.head()If we plot the data and color each point by its class label, we might not necessarily see a difference between the 2 classes. Apparently, we picked 2 non-informative features, that are distributed identically in both classes.
sns.scatterplot(
df,
x="x_0",
y="x_2",
hue="label"
)<Axes: xlabel='x_0', ylabel='x_2'>
sns.boxplot(df, y="x_1", x="label")<Axes: xlabel='label', ylabel='x_1'>
Now let’s try t-SNE: It will map all of the 50-dimensional points into a 2D space, so that we can visualize the points more efficiently:
from sklearn.manifold import TSNE
tsne = TSNE(n_components=2, random_state=19)
points_tsne = tsne.fit_transform(x_points)
points_tsne.shape(1000, 2)Now, if we visualize the 2D projection, we can see that blue points are closer to other blue points, while orange points also stick to themselves:
tsne_df = pd.DataFrame(points_tsne, columns=["tsne_1", "tsne_2"])
tsne_df["label"] = labels
sns.scatterplot(tsne_df, x="tsne_1", y="tsne_2", hue="label")<Axes: xlabel='tsne_1', ylabel='tsne_2'>
Let’s compare this with other dimensionality reduction techniques, e.g., PCA:
from sklearn.decomposition import PCA
pca = PCA(n_components=2)
points_pca = pca.fit_transform(x_points)
points_pca.shape(1000, 2)pca_df = pd.DataFrame(points_pca, columns=["pca_1", "pca_2"])
pca_df["label"] = labels
sns.scatterplot(pca_df, x="pca_1", y="pca_2", hue="label")<Axes: xlabel='pca_1', ylabel='pca_2'>
But how does it work?¶
The core idea of t-SNE is, that points that are neighbored in the high-dimensional space should also be neighbors in the low-dimensional space. More specifically, if points have a (relatively) low distance in the high-dimensional space, this should be reflected by their (relative) distance in the low-dimensional space.
How can we achieve that?
Using the pairwise distances between points in the high-dimensional space, we will define a probability distribution P: The conditional probability distribution , that point would select point as neighbor. This probability should be higher, the closer points and are.
Now, we can randomly initialize 2D coordinates that map the points into the lower-dimensional space. Again, we can compute a conditional probability distribution Q - this time based on the distances in the lower-dimensional space.
All we need to do now is to optimize the lower-dimensional (2D) coordinates, so that is similar to . Therefore, we minimize the Kullback-Leibler Divergence between and , which can be used to compute the distance between probability distributions.
Let’s start to implement t-SNE ourselves!
SNE¶
First, we need a function to compute pairwise Euclidean distances between points:
def get_delta(points_1, points_2):
"""
Args:
points_1: array of m points with shape (m, d) -> (m, 1, d)
points_2: array of n points with shape (n, d)
"""
# we will use numpy broadcasting to efficiently compute pairwise differences
# differences: (m, 1, d) - (n, d) will be broadcasted to (m, n, d)
return points_1[:, np.newaxis, :] - points_2
def get_distance_matrix(points_1, points_2):
"""
Computes a matrix that contains the pairwise distances between points_1 and points_2.
Args:
points_1: array of m points with shape (m, d) -> (m, 1, d)
points_2: array of n points with shape (n, d)
Returns:
distance_matrixx:
matrix of pairwise distances with shape (m, n, d)
element m_{ij} contains euclidean distance between point i of points_1 and point j of points_2
"""
delta = get_delta(points_1, points_2)
# now we just need to
# could also use numpy.linalg.norm
# from numpy.linalg import norm
# distances = norm(differences, axis=2)
# or we just implement the norm manually
distances = np.sqrt(
np.sum(delta * delta, axis=2)
)
return distances# let's try if it works!
d = get_distance_matrix(x_points, x_points)
d.shape(1000, 1000)# the diagonal should contain only 0s since the distance of each point to itself is 0
np.all(np.diagonal(d) == 0)np.True_Next, we need to implement a function that computes the conditional probabilities as given in Equation (1) in the paper:
We will ignore the variance term for now - notice that we also don’t need it in the lower dimensional space:
def get_conditional_probas(distances, sigma=None):
"""
Conditional probabilities P in the higher dimensional space
Implements Equation (1).
Returns:
M: numpy matrix, where m_{ij} is the conditional probability p_{j|i}
Where i is the row index and j is the column index.
I.e., each row is a conditional probability distribution, that adds up to 1.
"""
if sigma is None:
# choose a default sigma that does not affect computation
exp_dists = np.exp(-1 * np.power(distances, 2))
else:
# expand sigma to broadcast over rows
sigma = sigma[:, np.newaxis]
exp_dists = np.exp(-1 * np.power(distances, 2) / (2 * np.power(sigma, 2)))
# a little trick: we set diagonal elements to 0
# since we want to exclude points where k==l
np.fill_diagonal(exp_dists, 0)
# use keepdims=True to divide row-wise, instead of column-wise
q = exp_dists / exp_dists.sum(axis=1, keepdims=True)
return q# should NOT add up to 1 as each row represents a conditional probability distribution!
get_conditional_probas(d).sum()np.float64(1000.0000000000003)# instead, each row adds (roughly) up to 1
np.unique(
get_conditional_probas(d).sum(axis=1)
)array([1., 1., 1., 1., 1., 1.])Now, let’s implement the cost function:
Here, is the Kullback Leibler Divergence, which we want to minimize.
def get_sne_cost(p_probas, q_probas, mask_diagonal=True):
"""
Implements Equation (2) of the paper.
"""
if mask_diagonal:
# trick to avoid running into errors for diagonal with 0 elements
p_probas = p_probas.copy()
np.fill_diagonal(p_probas, 1)
q_probas = q_probas.copy()
np.fill_diagonal(q_probas, 1)
pq_ratio = np.maximum(p_probas, EPSILON) / np.maximum(q_probas, EPSILON)
return np.sum(p_probas * np.log(pq_ratio))def get_sne_gradient(p_probas, q_probas, y_points):
"""
"""
# shape (n, n, 1)
pq = (p_probas - q_probas + p_probas.T - q_probas.T)[:, :, np.newaxis]
# shape (n, n, y_ndim)
y_delta = get_delta(y_points, y_points)
# shape (n, y_ndim)
return 2 * np.sum(pq * y_delta, axis=1)def get_entropy(probas, mask_diagonal=True):
# earlier, we used a trick to set diagonal elements to 0
# this will cause errors now, as log2(0) is not defined
# we will use another trick, and set it to 1 now
if mask_diagonal:
probas = probas.copy()
np.fill_diagonal(probas, 1)
log_probas = np.log2(np.maximum(probas, EPSILON))
return -np.sum(probas * log_probas, axis=1)
def get_perplexity(probas, mask_diagonal=True):
return np.power(2, get_entropy(probas, mask_diagonal=mask_diagonal))def get_sigma(distances, perplexity=30, sigma_start=1, steps=30):
"""
Implement binary search to get optimal sigmas.
1. compute the probability matrix with start sigma
2. compute perplexity from probability matrix
3. optimize sigmas to get closer to target perplexity and repeat
"""
target = perplexity
n, m = distances.shape
sigma = np.full(shape=(n), fill_value=sigma_start)
sigma_low = np.zeros_like(sigma)
for i in range(steps):
sigma_mid = (sigma + sigma_low) / 2
probas = get_conditional_probas(distances, sigma=sigma)
perplexity = get_perplexity(probas, mask_diagonal=True)
# optimize sigma via binary search
# if perplexity is lower than target perplexity: increase sigma
# because entropy and therefore perplexity increase with variance sigma
sigma_low = np.where(perplexity < target, sigma, sigma_low)
sigma = np.where(perplexity < target, 2 * sigma, sigma_mid)
return sigma
def get_sne(x_points, y_points=None, y_ndim=2, perplexity=30, steps=100, lr=0.01, log_frames=False, log_frame_interval=1):
n, x_ndim = x_points.shape
x_distances = get_distance_matrix(x_points, x_points)
sigma = get_sigma(x_distances, perplexity=perplexity)
p_probas = get_conditional_probas(x_distances, sigma=sigma)
if y_points is None:
y_points = np.random.normal(size=(n, y_ndim))
costs = []
frames = []
for i in trange(steps):
if log_frames and i % log_frame_interval == 0:
frames.append(y_points.copy())
y_distances = get_distance_matrix(y_points, y_points)
q_probas = get_conditional_probas(y_distances)
cost = get_sne_cost(p_probas, q_probas, mask_diagonal=True)
costs.append(cost)
gradient = get_sne_gradient(p_probas, q_probas, y_points)
y_points -= lr * gradient
result = {"costs": costs, "y_points": y_points}
if log_frames:
result["frames"] = frames
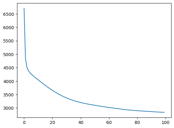
return resultsne_result = get_sne(x_points, lr=10e-2, steps=100, perplexity=5)
sne_costs = sne_result["costs"]
sne_points = sne_result["y_points"]
sne_df = pd.DataFrame({
"sne_1": sne_points[:, 0],
"sne_2": sne_points[:, 1],
"label": labels
})100%|██████████| 100/100 [00:09<00:00, 11.03it/s]
plt.plot(sne_result["costs"])
sns.scatterplot(sne_df, x="sne_1", y="sne_2", hue="label")<Axes: xlabel='sne_1', ylabel='sne_2'>
sklearn digits¶
from sklearn.datasets import load_digits
digits = load_digits()
plt.imshow(digits.images[0], cmap="gray");
digits.data[0]array([ 0., 0., 5., 13., 9., 1., 0., 0., 0., 0., 13., 15., 10.,
15., 5., 0., 0., 3., 15., 2., 0., 11., 8., 0., 0., 4.,
12., 0., 0., 8., 8., 0., 0., 5., 8., 0., 0., 9., 8.,
0., 0., 4., 11., 0., 1., 12., 7., 0., 0., 2., 14., 5.,
10., 12., 0., 0., 0., 0., 6., 13., 10., 0., 0., 0.])digits.targetarray([0, 1, 2, ..., 8, 9, 8], shape=(1797,))from sklearn.preprocessing import MinMaxScaler
scaler = MinMaxScaler()
digits_n, digits_ndim = digits.data.shape
# scale, so that maximum distance is 1!
digit_points = scaler.fit_transform(digits.data) / np.sqrt(digits_ndim)
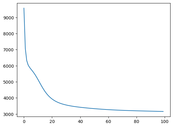
digit_labels = digits.targetdigit_sne = get_sne(digit_points, lr=0.1, log_frames=True, log_frame_interval=1)100%|██████████| 100/100 [00:31<00:00, 3.21it/s]
plt.plot(digit_sne["costs"])
sne_digits_df = pd.DataFrame({
"sne_1": digit_sne["y_points"][:, 0],
"sne_2": digit_sne["y_points"][:, 1],
"label": digit_labels.astype(str)
})
sns.scatterplot(sne_digits_df, x="sne_1", y="sne_2", hue="label")
plt.title("Digits SNE");
from IPython.display import HTML
from matplotlib.animation import FuncAnimation
def show_frames(frames, c=None):
fig, ax = plt.subplots()
x = frames[0]
scatter = ax.scatter(x[:, 0], x[:, 1], c=c)
def update(frame):
scatter.set_offsets(frame)
return [scatter]
anima = FuncAnimation(
fig,
update,
frames=frames,
interval=30,
blit=True
)
plt.close(fig)
return HTML(anima.to_jshtml())digit_frames = digit_sne["frames"]
show_frames(digit_frames, c=digit_labels)t-SNE¶
Following Section 3.1 of the paper, we need to modify how we compute the probability distributions a bit. Instead of conditional probability distributions , we want to consider symmetric joint probability distributions .
I.e., instead of having a probability of choosing point as neighbor given point , we now consider the probability of points and being neighbors. Note that instead of each row adding up to 1, now the whole matrix should add up to 1.
def get_joint_probas(distances, sigma=None):
"""
Symmetrical probabilities Q in the lower dimensional space
Implements Equation (3) of the paper.
"""
if sigma is None:
exp_dists = np.exp(-1 * np.power(distances, 2))
else:
sigma = sigma[:, np.newaxis]
exp_dists = np.exp(-1 * np.power(distances, 2) / (2 * np.power(sigma, 2)))
diag = np.diag_indices_from(exp_dists)
# a little trick: we set diagonal elements to 0
# since we want to exclude points where k==l
exp_dists[diag] = 0
q = exp_dists / exp_dists.sum()
return q# this should add up (roughly) to 1
get_joint_probas(d).sum()np.float64(0.9999999999999998)However, in the high-dimensional space, they propose to symmetrize the conditional probability distributions and to avoid running into problems with outliers with no neighboring points:
def get_symmetric_probas(probas):
"""Symmetrizes a conditional probability distribution as given in section 3.1"""
n, m = probas.shape
if n != m:
raise ValueError("probability matrix must be symmetric!")
# divide by 2 n, to make sure that probability mass over all points adds up to 1
probas = (probas + probas.T) / (2*n)
return probas
# should add up to 1 again
get_symmetric_probas(get_conditional_probas(d)).sum()np.float64(0.9999999999999999)def get_tsne_gradient(p, q, y_points):
"""
Args:
p (n,n)
q (n,n)
y (n,d_{lower})
Results:
g (n, d)
"""
# broadcast y to shape (n,n,d)
# so that we also have a distance matrix of y
# compute differences
y_delta = y_points[:, np.newaxis, :] - y_points
# shape (n,n,1)
pq = (p - q)[:, :, np.newaxis]
return 4 * (pq * y_delta).sum(axis=1)def get_tsne(x_points, y_points=None, y_ndim=2, perplexity=30, steps=100, lr=0.01):
n, x_ndim = x_points.shape
x_distances = get_distance_matrix(x_points, x_points)
sigma = get_sigma(x_distances, perplexity=perplexity)
p_probas = get_conditional_probas(x_distances, sigma=sigma)
if y_points is None:
y_points = np.random.normal(size=(n, y_ndim))
costs = []
for i in trange(steps):
y_distances = get_distance_matrix(y_points, y_points)
q_probas = get_conditional_probas(y_distances)
cost = get_sne_cost(p_probas, q_probas)
costs.append(cost)
gradient = get_tsne_gradient(p_probas, q_probas, y_points)
y_points -= lr * gradient
result = {"costs": costs, "y_points": y_points}
return resultpoints_lower = np.random.normal(size=(1000, 2))